太阳集团tyc4633
太阳集团tyc4633首页
录取/成绩查询
新版首页
统一门户
webVPN
图书馆
学校概况
组织机构
党团工作
迎评促建
教学科研
招生就业
人才招聘
人才培养
学校简介
领导寄语
学校领导
师资力量
信息公开网
媒体聚焦
学校章程
行政教辅
肇庆校区
院系设置
党建工作
廉政建设
团委工作
关工委
主题教育
应知应会
迎评动态
教学管理
专业设置
网络教学平台
科研管理
实验室管理
教学评估
普高招生
专升本招生
港澳台招生
就业服务
继续教育
招生视频
英才招聘
特聘岗位招聘
学生管理
社团管理
校友会
创新创业
对外交流
境外研学
学院首页
录取/成绩查询
华商数字化校园
学校概况
学校简介
寄语
现任领导
师资力量
信息公开网
媒体聚焦
学校章程
组织机构
行政教辅
院系设置
四会校区
党团工作
党建工作
廉政建设
团委工作
关工委
教学科研
教学管理
专业设置
科研管理
实验室管理
教学评估
招生就业
本科招生
专插本招生
港澳台招生
就业服务
继续教育
继教自考
继教职教
人才招聘
英才招聘
特聘岗位招聘
人才培养
学生管理
社团管理
校友会
创新创业
对外交流
校庆网
校庆网
门户
OA
图书馆
通知公告
当前位置:
首 页
>>
通知公告
>> 正文
通知公告
•
关于2025年拟新增专业申报材...
•
2025年普高招生|报考必看!
•
权威发布|太阳集团tyc46332025年...
•
6300人!太阳集团tyc46332025年...
•
太阳集团tyc46332025年夏季高考...
•
2025年普通专升本|升学和档案...
•
太阳集团tyc46332025年普通专升...
•
太阳集团tyc4633建校二十周年校...
•
一号呼入,一呼即应!学校400...
•
@所有华商人:好消息!使用电...
学校简介
领导致辞
现任领导
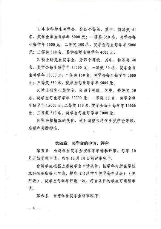
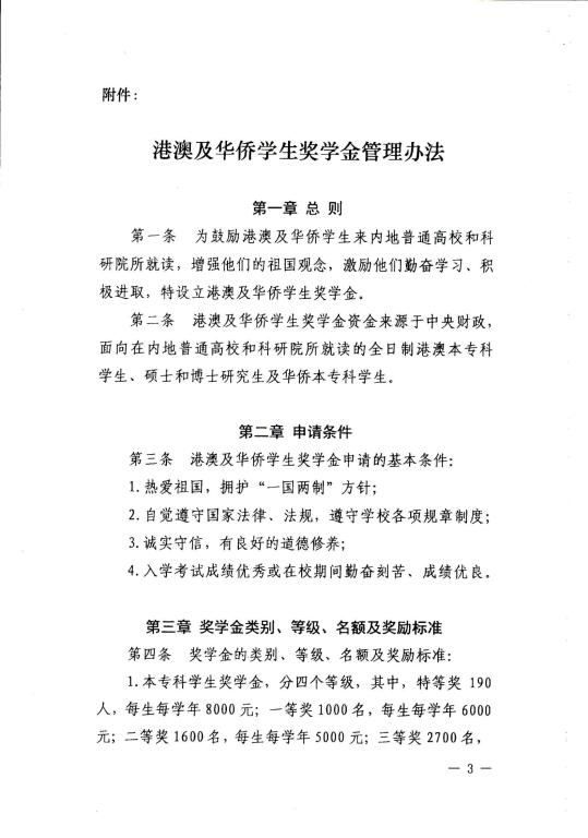
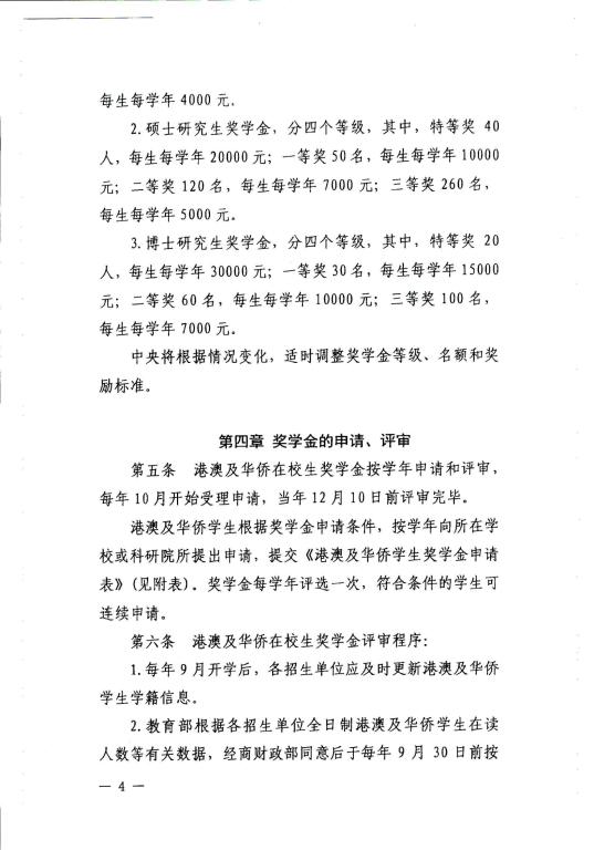
广东省教育厅办公室关于开展 2021年度台湾学生、港澳及华侨学生奖学金评审工作的通知
2021年11月19日
附件【
广东省教育厅办公室关于开展2021年度台湾学生、港澳及华侨学生奖学金评审工作的通知.pdf
】
上一条:
太阳集团tyc4633港澳台事务办关于开展2021年度港澳学生奖学金名单公示
下一条:
太阳集团tyc4633教务处关于2021年“校级质量工程”拟立项项目名单公示
OFF